在线客服
售前客服
1011398288
1853279391
售后客服
2762468926
724792780
客户服务热线
0592-5027064
专注体检、医疗行业的微信分销商城与健康管理系统
15960211179(张)
0592-5027064
首页
体检分销
微信公众号分销商城
微信小程序分销商城
脉购分销APP
报告在线查看
体检在线预约
体检定制套餐
自动排队叫号
会员管理
积分商城
在线客服
营销工具
健康管理
健康管理系统介绍
检前问卷调查
检后健康评估
健康档案管理
健康干预
定制方案
价格与服务
关于脉购
公司简介
脉购动态
健康资讯
健康问答
免费试用
登录
脉购动态
首页
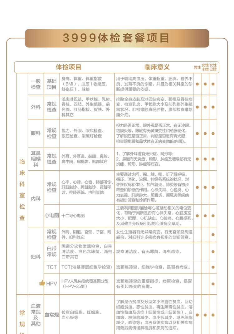
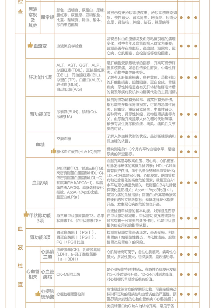
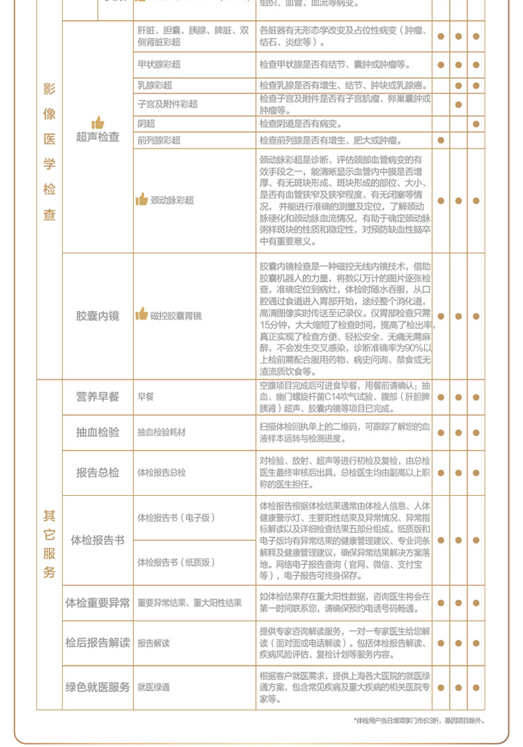
体检预约-胶囊胃镜体检套餐-宁波美年
体检预约-胶囊胃镜体检套餐-宁波美年
价格 : 3999 元
销量 : 29
库存:9999
购买:
点击扫码购买并在线预约
来源:
https://www.maigoucrm.com
上一篇:“双十二”女性体检套餐
下一篇:幸福好孕套餐(女)